MBR, GPT ou disque dynamique ? Comment bien gérer vos disques
MBR, GPT, disque de base ou dynamique sont souvent confondus. Cet article explique clairement leurs différences, leurs usages et les critères essentiels pour choisir la bonne configuration de disque et éviter les limites techniques ou les pertes de données.
Disque dynamique ou MBR ou GPT ?
Quand on touche aux disques durs, ces mots reviennent tout le temps. MBR, GPT, disque dynamique, disque de base… Et pourtant, beaucoup d’utilisateurs les confondent ou font un choix au hasard. Résultat : disque non reconnu, limite de taille, ou pire, perte de données.
Dans cet article, on va mettre de l’ordre dans tout ça. Nous allons clarifier ces concepts souvent mélangés et vous aider à faire le bon choix selon votre situation. Que vous installiez Windows, ajoutiez un nouveau disque ou prépariez une migration, vous saurez exactement quoi faire, sans jargon inutile.
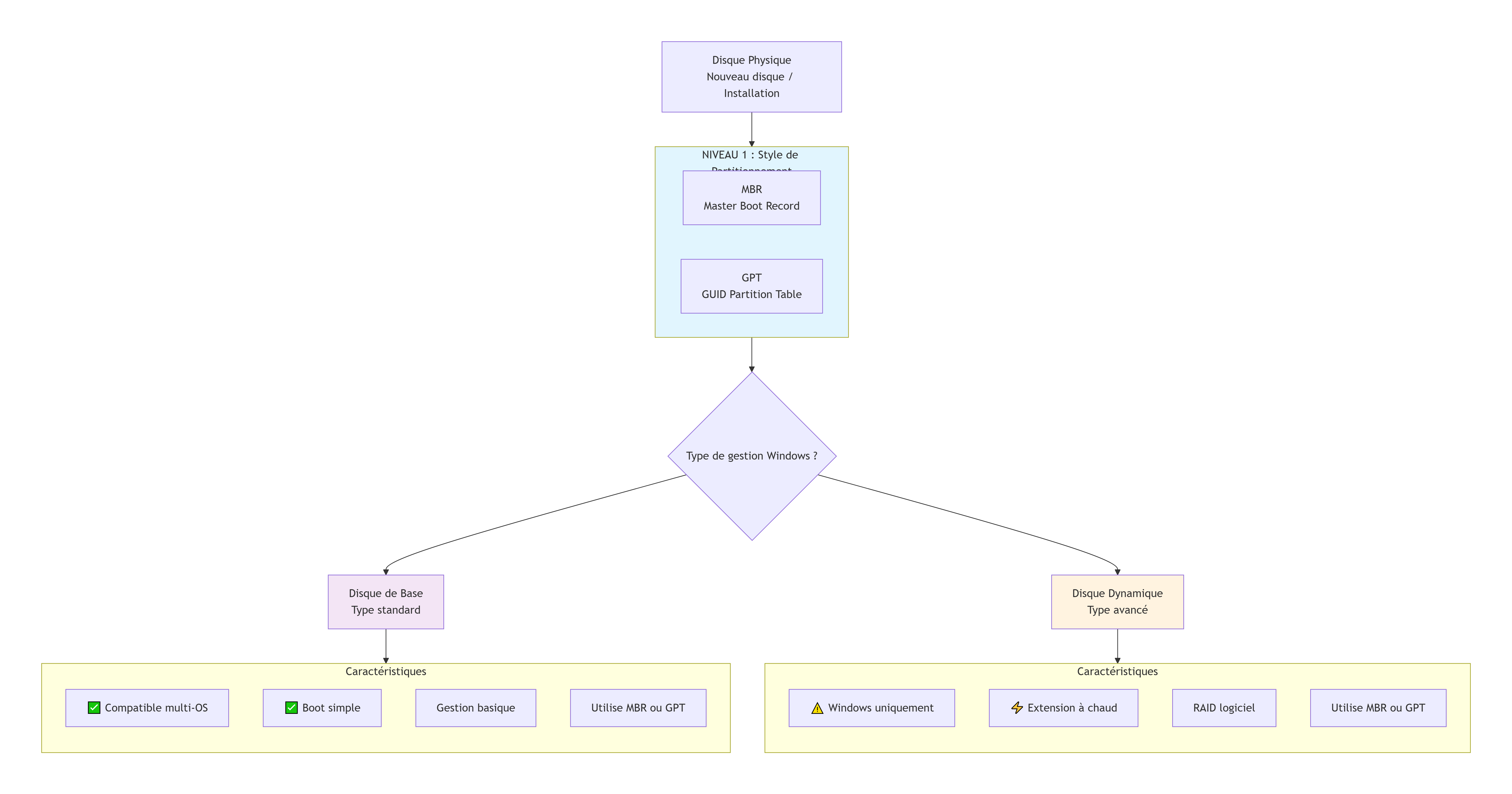
Définition et explication détaillées sur MBR, GPT ou disque dynamique
Avant de choisir, il faut comprendre. Ces notions ne parlent pas toutes de la même chose, et c’est là que beaucoup se trompent.
MBR et GPT : Des modes de partition
Ces deux formats définissent la manière dont le disque est structuré et comment les partitions sont organisées.
- MBR (Master Boot Record) : Ancien standard encore présent sur de nombreux PC, il fonctionne correctement mais reste limité à 2 To par disque et à quatre partitions principales, ce qui peut vite devenir bloquant.
- GPT (GUID Partition Table) : Format moderne conçu pour les PC récents avec UEFI, il gère les disques de grande capacité, permet un grand nombre de partitions et offre une meilleure protection des données.
Vous pouvez obtenir plus de détails dans l'article MBR ou GPT sous Windows 11/10 ? Différences et conversion sécurisée.
Disque de base et disque dynamique : Des types de disque
Ici, il ne s’agit plus du partitionnement, mais de la façon dont Windows gère les volumes sur le disque.
- Disque de base : Mode le plus courant et le plus stable. Le disque de base est le mode par défaut utilisé par Windows. Il repose sur des partitions classiques, faciles à identifier et largement compatibles avec les outils de sauvegarde, de clonage et de récupération. C’est le choix le plus sûr pour un usage quotidien, que ce soit sur un PC personnel ou professionnel.
- Disque dynamique : Le disque dynamique fonctionne différemment. Il ne s’appuie plus sur des partitions classiques, mais sur des volumes gérés par Windows. Cela permet des configurations avancées, comme l’extension d’un volume sur plusieurs disques ou la création de volumes fractionnés.
Pour simplifier, MBR ou GPT définissent la structure du disque, tandis que base ou dynamique définissent la gestion des volumes. Ces choix sont différents mais doivent rester cohérents.
Comment choisir entre MBR, GPT, disque de base et dynamique
Le bon choix dépend surtout de votre matériel et de votre usage quotidien. Inutile de compliquer les choses si vos besoins sont simples.
Sur un PC récent avec UEFI, GPT est clairement recommandé. Il supprime les limites de taille, améliore la fiabilité et prépare votre système pour les évolutions futures. MBR reste utile uniquement pour des machines plus anciennes ou des besoins de compatibilité spécifiques.
Concernant le type de disque, le disque de base est largement suffisant pour la majorité des utilisateurs. Il est plus simple à gérer, plus stable et parfaitement adapté à Windows, aux SSD et aux opérations de clonage. Le disque dynamique doit être réservé à des usages bien précis, quand vous savez exactement ce que vous faites.
Le disque dynamique peut être pertinent dans des situations bien précises, notamment dans un environnement professionnel ou sur un poste de travail avancé. Il est utile lorsque vous devez étendre un volume sur plusieurs disques physiques, créer un volume fractionné pour améliorer les performances ou regrouper plusieurs disques en un seul espace logique. En revanche, ce choix suppose une bonne maîtrise technique, car la compatibilité avec les outils de clonage, de récupération et certains systèmes est plus limitée.
👉 Le choix MBR ou GPT n’impose pas automatiquement base ou dynamique.
Mais dans la pratique, GPT + disque de base est la combinaison la plus sûre et la plus utilisée aujourd’hui.
Comment transférer vos données en toute sécurité
Changer de type de disque ou passer de MBR à GPT peut sembler risqué. Une mauvaise manipulation peut entraîner une perte de données, surtout si le disque contient déjà Windows et des fichiers importants. La solution la plus simple consiste à transférer l’intégralité de vos données vers le disque choisi. Ici, nous proposons AOMEI Cloner, il permet de cloner un disque MBR vers GPT ou inversement, et prend en charge le clonage de disque dynamique sur disque de base.
Le logiciel propose une interface claire et guidée, pensée pour les utilisateurs qui veulent une solution efficace sans se perdre dans des réglages complexes. Une fois le clonage terminé, le nouveau disque démarre exactement comme l’ancien.

- Clonage complet sans perte de données : AOMEI Cloner copie le système, les logiciels et les fichiers à l’identique afin que le nouveau disque fonctionne immédiatement sans réinstallation.
- Compatibilité MBR, GPT et disque de base ou dynamique : Le logiciel gère les différences de structure de disque lors du clonage et permet de migrer vers un format plus moderne sans difficulté.
- Optimisation automatique pour SSD : Les partitions sont alignées correctement pour améliorer les performances et prolonger la durée de vie du disque.
- Interface simple et guidée : Chaque étape est expliquée clairement, ce qui permet même aux débutants de réaliser un clonage en toute confiance.
Une fois la version de démonstration téléchargée, le clonage se fait en quelques étapes simples.
1. Connectez le nouveau disque à votre ordinateur et vérifiez qu’il apparaît correctement dans la gestion des disques de Windows.
2. Lancez AOMEI Cloner et choisissez l’option de Clonage de disque ou de système selon votre besoin. Le clonage de système nécessite une mise à niveau vers l'édition Professional.
3. Sélectionnez le disque source contenant vos données, puis choisissez le disque de destination en vérifiant attentivement les informations affichées.
4. Démarrez le clonage en cliquant sur Cloner et laissez le logiciel travailler jusqu’à la fin sans interrompre le processus.
5. Éteignez le PC une fois l’opération terminée et démarrez sur le nouveau disque pour vérifier que tout fonctionne correctement.
Conclusion
MBR, GPT, disque dynamique ou disque de base ne sont pas de simples détails techniques. Ce sont des choix importants qui influencent la stabilité et l’évolution de votre ordinateur.
Dans la majorité des cas, GPT associé à un disque de base reste la solution la plus sûre. Et si vous devez changer de disque ou de structure, le clonage avec AOMEI Cloner permet de sécuriser vos données et de passer à la nouvelle configuration sans stress.
AOMEI Cloner
Logiciel professionnel et flexible de clonage de systèmes, de disques et de partitions pour Windows 11/10/8/7/Server.
Windows 11/10/8/7
En savoir plus